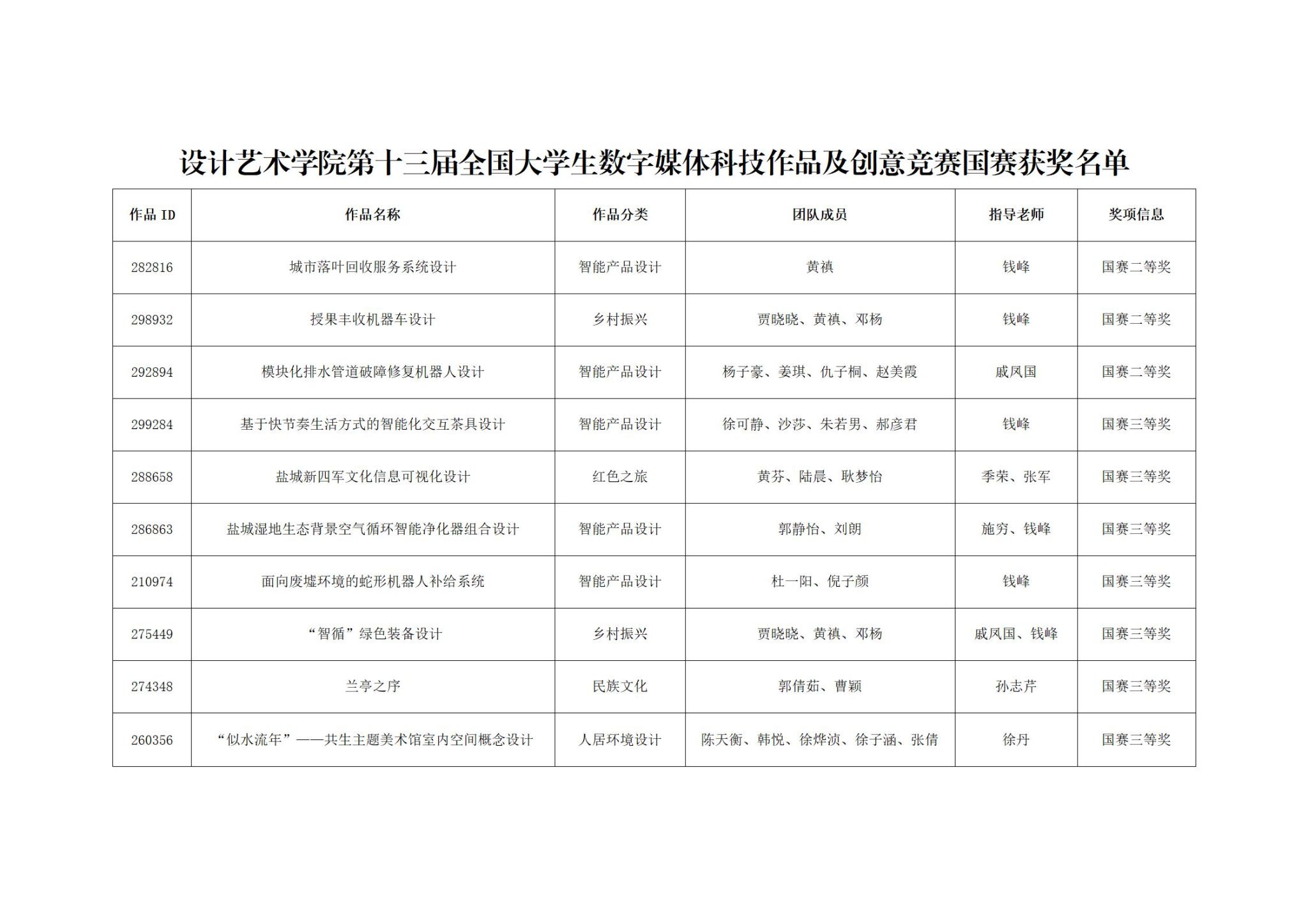
近日,由中国人工智能学会与全国大学生数字媒体科技作品及创意竞赛组委会联合主办的第十三届全国大学生数字媒体科技作品及创意竞赛全国现场总决赛在哈尔滨举办,设计艺术学院《授果丰收机器车设计》《城市落叶回收服务系统设计》《模块化排水管道破障修复机器人设计》等3件学生作品晋级全国总决赛并到现场答辩展示,经过现场激烈角逐,均获得二等奖。同时,《基于快节奏生活方式的智能化交互茶具设计》等7件作品获国赛三等奖。
第十三届全国大学生数字媒体科技作品及创意竞赛由哈尔滨工业大学等45所知名高校共同承办,央视(CCTV4)进行现场报道,是数字媒体领域极具影响力的赛事。大赛以“数智赋能,创意无界”为导向,秉承促进“数智+创意”深度融合的宗旨,全国50万学生参加,17万作品参赛,全国现场总决赛则汇聚了1900余支精英团队、4800余名师生代表同台竞技。赛事评审团队全部由企业界资深专家组成,以行业最高标准严格把关,确保评审公平、公正且具有权威性。





